重钢1780mm热轧带钢工程概况及主要设备指标
2012-04-01 09:33:02
1780mm热轧带钢厂,该厂采用常规热轧生产工艺,年产热轧钢卷306万t。
工序能耗:73kgce/t,(电力1.4的系数)
加热炉:2+1
煤气:混合煤气
产品方案:
产品规格
a)热轧商品钢卷
带钢厚度:1.2~19mm
带钢宽度:800~1630mm
钢卷内径:762mm
钢卷外径:Max.2100mm
钢卷重量:Max.32.5t
单位宽度卷重:Max.21kg/mm
b)平整分卷钢卷
带钢厚度:
分卷:1.2~12.7mm
平整:1.2~6.35mm
带钢宽度:800~1630mm
钢卷内径:762mm
钢卷外径:Max.2100mm
钢卷重量:5~32.5t
单位宽度卷重:Max.21kg/t
c)供冷轧原料钢卷
带钢厚度:1.5~5.0mm
带钢宽度:900~1580mm
钢卷内径:762mm
钢卷外径:Max.2100mm
钢卷重量:Max.28.1t
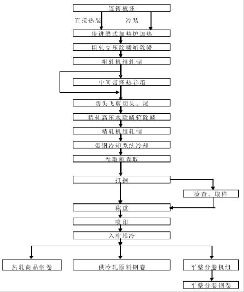
生产工艺流程框图如图所示:

主要工艺设备组成及其主要技术参数:
带钢厂工艺设备主要由加热炉、粗轧高压水除鳞箱、粗轧机、热卷箱、切头飞剪、精轧高压水除鳞箱、七机架精轧机组、层流冷却装置、卷取机、钢卷运输系统、平整分卷机组组成。
主传动电机:AC-2×8000kW×45/100r/min
|
机架号
(kW)
|
电机功率
(r/min)
|
电机转速
|
|
F1
|
8000
|
100/230
|
|
F2
|
8000
|
100/230
|
|
F3
|
8000
|
100/230
|
|
F4
|
8000
|
113/260
|
|
F5
|
7500
|
176/416
|
|
F6
|
7500
|
209/500
|
|
F7
|
7500
|
240/585
|
|
F7出口速度:Max.21.4m/s
|
||
来源:重钢,铁诺咨询


